阿联酋公司注册说明书之“RAK ICC 离岸公司 + RAKEZ(自贸区)公司”设立服务
国际商业公司(IBC)注册管理局规定外国投资者可以在哈伊马角(拉斯海马)离岸区域注册离岸公司,作为拉斯海马投资局的一个分支项目,这种国际商业公司的设立无需在阿联酋实体办公。公司通常可在36小时内成立,任何非居民个体以及公司均可进行注册。许多的管辖地都只被认为是避税港。它是世界上发展最快速同时也是世界上最高生活水准的国家之一。
哈伊马角(Ras Al Khaimah,简称RAK),RAK经济为非石油型经济,年均增长率达8.8%。
2015年RAK经济总量为280亿迪拉姆,较2010年的176亿迪拉姆增长了61.4%。工业和旅游为RAK两大支柱产业,仅制造在GDP的占比就达到33%,RAK 生产的瓷砖、玻璃、石材、纺织品等广泛出口到阿联酋其他酋长国和世界其他国家。
2016年RAK对外贸易总额近100亿迪拉姆,其中出口37亿迪拉姆,进口35亿迪拉姆,再出口27亿迪拉姆。中国为RAK第三大贸易伙伴国,仅次于日本(第一)和南非(第二)。
No.1 哈伊马角国际公司的典型用途
作为免税平台,其用途包括国际贸易、知识产权所有权、资产保护、不动产的直接所有权及总部功能,还可以作为所有国际活动的全球控股公司。
如果打算在哈伊马角或阿拉伯联合酋长国范围内进行日常离岸交易,我们可建立一个可与RAK国际公司结合使用的“经济实体”架构,将高度机密性和灵活性与适当的“存在实体”相结合哈伊马角自由贸易区实体可在其指定的免税区或更广泛的酋长国范围内进行经营(取决于规定的商业活动).
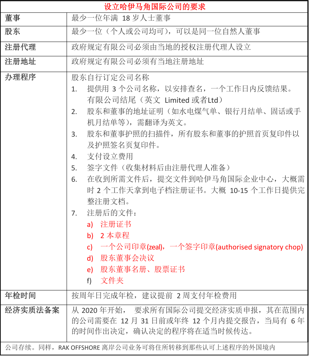
No.2 设立哈伊马角国际公司的要求
No.3 “1+1”公司设立服务
- 一次注册、一站式获得:RAK ICC 离岸公司(母公司)+RAKEZ 自贸区公司(子公司);
- 100%的资本和利润回流;100%外商控股;100%免企业所得税;
- 母公司和子公司均可开设银行账户;
- 可选择租用RAK自贸区内实体办公室或虚拟办公室;
- 可获得阿联酋居住长签Certificate of Tax Domicile(每三年更新);
- RAKEZ公司满足“实质性”要求,用于控股架构,可享受阿联酋广泛的双边税收优惠协议;
- RAKICC公司纯粹的离岸属性,享受股权变更交易的快捷、方便、保密、无税收、低成本,可轻松转让控股架构下所持有的各种资产;
- “1+1”的控股架构,从对外形象和“实质性”角度,可替代香港或新加坡公司;
- 从最上层控股公司股权交易的便利性和免税性角度,可替代;BVI 或开曼这样的纯离岸公司;可谓一举两得!
No.4 注册流程说明:
阶段一:
2、查名
3、详细说明RAK ICC 公司和RAKEZ公司的经营业务内容以便辨别是贸易类还是服务类执照
4、提供股东及董事的信息:
① 护照复印件
② 个人简历
③ 最近三个月的住址证明原件
阶段二:
- 客户第一次来阿联酋(预计需停留1-2个工作日)疫情期间可以不用去,委托授权认证我司办理;
- 迪拜公证处签署一份委任注册代理办理注册收取的授权书(POA-Power of Attorney);
- 安排客户和银行初次见面,银行了解客户具体背景后会告知开设银行账号所需提供的支持材料。
阶段三:
- 完成RAK ICC离岸公司(控股母公司)和在RAKEZ的子公司注册,预计4-5周;
- 两个执照都签发后,办理RAKEZ公司移民卡、办理客户的阿联酋长签的入境许可(有普通、加急和贵宾渠道服务);
- 客户也可以在次期间准备银行所需文件;
阶段四:
客户第二次来阿联酋(预计停留5-7个工作日)。
我司邮件转发电子版长签入境许可证后即可再来阿联酋。携带打印的入境许可及护照原件通过迪拜机场进入阿联酋境内我司陪同客户完成阿联酋长签后续工作,以及阿联酋身份证的申请,涉及:体检;指纹采集;护照原件递交以便完成护照贴花。
第二次来阿联酋期间,客户携带准备好的银行开户材料及已有的RAK ICC及RAKEZ公司执照完成银行开户的面签。
版权说明:本文资费相关内容仅供参考,具体请以现时资费为准,本文内容源自网络,仅作分享参考,文章版权归原作者及原出处所有。本公众号转载的文章,我们对文章作者致以敬意并已尽可能对作者来源进行注明,若因故疏漏或涉及版权等问题,请联系后台议定删除。
