阿联酋公司注册说明书之避免双重证书协定(DTAA)
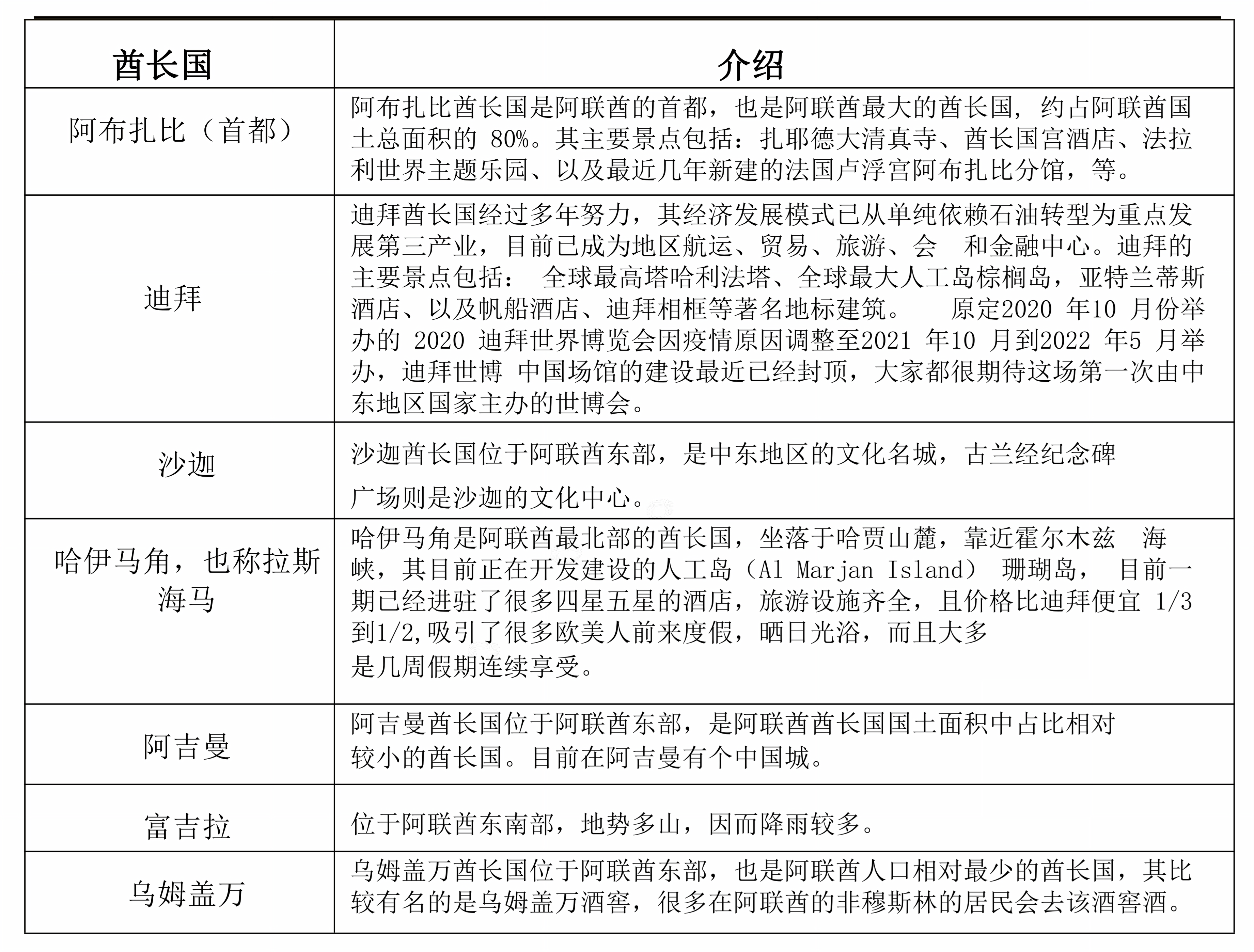
阿拉伯联合酋长国由七个酋长国组成,分别为:阿布扎比、迪拜、哈伊马角、沙迦、阿治曼、富查伊拉、乌姆盖万。

阿联酋与全球金融中心和新兴经济体的战略性连接无与伦比,有着精密的海运和货运基础设施,通过阿联酋航空直通80多个国家和地区的151个机场。阿联酋目前已经是中东地区的转运中心,观光旅游购物城、医疗旅游、科技网络城,也有越来越多的人选择来阿联酋留学。
阿联酋为鼓励贸易,一向奉行低税收政策。2018年1月1日起,阿政府开始征收5%的增值税。货物进口,涉及海关征收的5%的押金,如果货物转口再出口, 则该笔费用会被退还;如果货物在阿联酋境内销售,则该押金不退。
阿联酋金融体系较为完善,目前境内有50多家银行,主要有国有银行,国际银行,还有中资银行,并有多家银行开通银联卡服务。近年来,阿联酋逐步向外资银行开放市场,汇丰银行和花旗银行也均在阿联酋境内开设分行。咱们的国有四大行:中国银行、建设银行、工行及农行也先后在阿布扎比或迪拜设立了分支机构。
阿联酋重视保护知识产权,入境时切勿携带盗版光盘。办理海关货物进出口手续时一般须提供所需文件,诸如:提货单、装箱单、商业发票、进出口许可证、原产地证、营业执照复印件、委托信函、纳税收据或免税证明等。
No.1 有避免双重证书协定(DTAA)
不同于其他管辖地,阿联酋是一个“真实“有着”“实体经济“且人口超过400万的国家,在国际贸易、金融、和商业方面方面有着悠久历史。
阿联酋是海湾和中东地区第一家提供 IBC 注册的中心,与多个国家签订了避免双重征税协定(DTAA)防止对个人和企业在同一时期和同一项目缴税。
阿联酋不在避税港经合组织OECD的“黑名单”内,也不在FATF 的黑名单内。
阿联酋不属于欧盟同盟国,不用遵循欧盟成员国的规定。虽然是CRS协议国,但CRS制度很多是建立在“请求”的基础上,不涉及信息主动互换。
避免双重征税协定(DTAA)国:奥地利,白俄罗斯,比利时,加拿大,中国,捷克共和国,埃及,芬兰,法国,德国,印度,印度尼西亚,意大利,黎巴嫩,马来西亚,马耳他,摩洛哥,新西兰,巴基斯坦,波兰,罗马尼亚,新加坡,苏丹,泰国,突尼斯,土耳其和乌克兰。
由于阿联酋没有税收,相应的,避免双重征税条约的目的是使阿联酋成为一个更具吸引力的经营管辖区。一般来说,根据这些条约规定,股份、股息、利息、特许权使用和服务等费用产生的利润仅在收入的地方根据双方商定的条款和条件来进行征税。
- 为了保护阿联酋投资者免于直接或间接的双重征税
- 居住国对投资征税而不是来源国
- 阿联酋与其大部分主要贸易伙伴签署了避免双重征税的若干双边协定。
No.2 避免双重征税协议表

No.3 优势
- 减免红利税/股息税;
- 免征存款税;
- 免征资本利得税;
- 免征从事国际运输的国家航空运营商和航空公司的税费;
- 免征政府部门设立的红利/股息,利息,和资本利得税;
- 税收协议对外国投资者和投资基金的意义;
- 税收协议对吸引外国资金和促进资本流动的影响。

